客服热线: 400-888-0258
北京九游j9官方网站设备有限责任公司
官方商城
|
中文
/
English
九游(中国)
产品中心
more
煎药中心
煎药中心
健康小屋
健康小屋
煎药设备
国家重点推荐
智慧中药房项目
十功能煎药机系列
常压煎药机系列
密闭煎药机系列
中药浓缩机系列
中药包装机系列
中药制粉机系列
贴标包装一体机
中药包装耗材系列
汤剂质量检测仪
体检设备
人体成分仪系列
医用血压仪系列
身高体重仪系列
心率变异性检测仪
中医体质辨仪系列
动脉硬化检测仪
超声骨密度仪系列
健康管理一体机
九游j9官方网站
more
公司要闻
媒体报道
科研技术
公司公告
服务支持
more
售后服务
营销网点
客户案例
学术论文
关于东华原
more
企业简介
企业文化
董事长致辞
企业荣誉
国际标准
国际联盟
联系我们
九游(中国)
>
服务支持
>
学术论文
>
正文
售后服务
营销网点
客户案例
学术论文
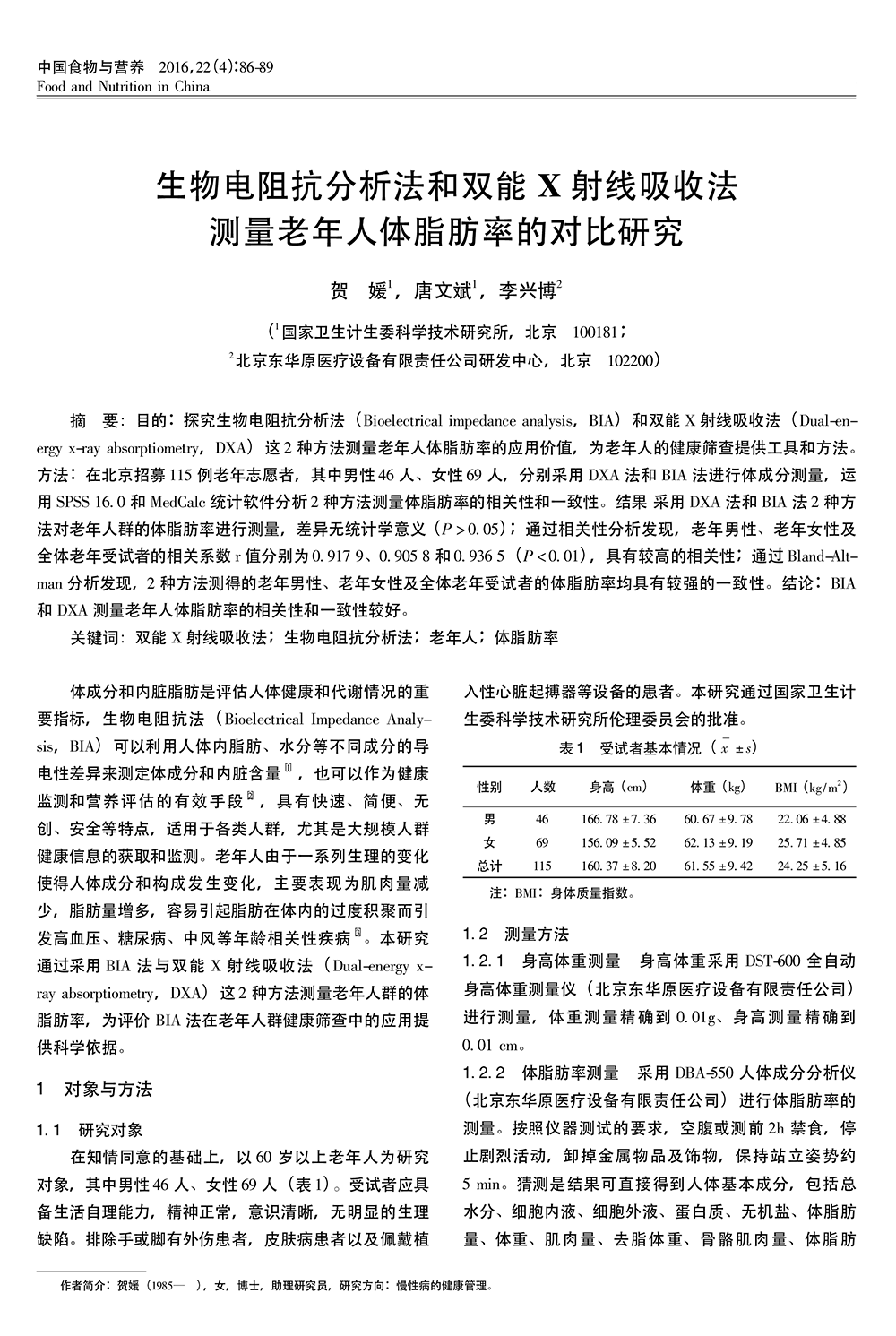
生物电阻抗分析法和双能X射线吸收法测量老年人体脂肪率的对比研究
发布者:九游j9官方网站
浏览:
次
发布时间:2022-03-09
文章来源:中国食物与营养
分享到:
上一篇:
久坐人群体成分、肌肉耐力与骨密度的相关性研究
下一篇:
体脂肪率及腰高比与高脂血症的关系及其筛检价值
关闭
MK官方网站
|
九州首页
|
球盟会首页
|
冠亚手机在线官网
|
意昂2平台登录
|
线上买球官网
|
星空首页
|
问鼎首页
|
华体会网站入口
|